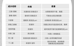
护肤品作为现代人日常护理的重要部分,其安全性直接关系到皮肤健康,部分护肤品中可能添加有害成分,长期使用可能对皮肤造成刺激、敏感、过敏,甚至引发更严重的健康问题,了解这些有害成分,有助于消费者在选择产品时避开风险,科学护肤,护肤品中的有害成分...